NEWS AND INFORMATION

新闻中心

首页 >> 新闻中心 >>公司新闻 >> 新年快乐丨盘点2024年食品饮料行业十大热点事件!
详细内容

新年快乐丨盘点2024年食品饮料行业十大热点事件!

  分享食品资讯与新品情报★,报道食品饮料企业动态。立足行业观察者立场,倡导食品饮料创新与可持续发展。

  我们一同见证了,年初,饮料界的传奇人物宗庆后先生逝世,引得全网缅怀;年中,量贩零食赛道冲出了 “万店”龙头,战火再次升级;年尾,多家乳企,因业绩承压选择裁员,令人唏嘘……

  马上赢数据显示,果子熟了与统一同是绿茶这一无糖茶细分品类中的主要竞争者,2024年4—9月的无糖茶CR13集团中,果子熟了与统一排名开始接近,5—9月二者排名分别持续稳定在第4★、第5★。

  需要注意的是,今年9月,“千茶大战”迎来了小高潮★,白热化阶段的无糖茶将竞争★“摆到了台面上”★。

  此后,消费者对宗庆后与娃哈哈的认可,持续影响着娃哈哈的业绩增长。据悉★,2023年,娃哈哈销售业绩为512亿元。2024年11月8日★,娃哈哈宣布业绩已恢复至十年前的水平★,即700亿元区间。

  目前正处于政策过渡期,相关烘焙糕点产品仍可继续使用脱氢乙酸钠作为防腐剂★,但基于舆论环境的影响,大多数烘焙企业已经开始实施脱氢乙酸钠添加剂的替代方案。

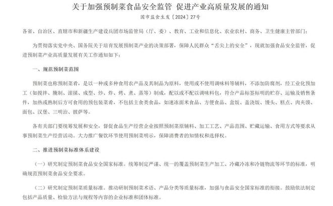
  3月21日,市场监管总局等六部门联合印发《关于加强预制菜食品安全监管促进产业高质量发展的通知》(以下简称《通知》),首次明确预制菜定义和范围,强化预制菜食品安全监管,明确了推动预制菜食品安全标准和质量标准体系建设的方向★。

  今年11月,钟睒睒在江西赣州的一场交流会上作出进一步解释,推出纯净水是★“意气之举★”★。钟睒睒坦言,他仍然不希望消费者去喝绿瓶水,所以定价上和天然水拉开了差距。他想告诉大家:“红瓶水(天然水)就是值这个钱★。”

  二来,纯净水赛道有华润怡宝与娃哈哈两位“猛将”驻守,华润怡宝的绿色包装一直是货架上十分醒目的存在,农夫山泉以相同色系的包装冲进“敌人腹地★”★,颇有争抢市场份额的意味。

  10月23日,怡宝母公司华润饮料正式登陆港交所挂牌上市:开盘报16.46港元★,较发行价涨逾13%;收盘报16.68港元★,涨幅15.03%。

  2024年2月25日,娃哈哈集团创始人、董事长宗庆后因病逝世,享年79岁★。

  值得一提的是,高飞在出任蒙牛集团副总裁、常温事业部负责人后★,率先提出★“冠军战略★”,带领团队打造了高端品牌“特仑苏”★,该产品在2021年销售额突破300亿元★,在当年营收(881★.41亿元)中的占比超过34%。

  ‍3月26日★,高飞接棒卢敏放出任蒙牛集团总裁,蒙牛由此正式进入★“高飞时代★”。

  对于绿瓶水引发的争议,今年8月★,钟睒睒在央视《对话》节目中首次回应。他表示推出纯净水是为了回应“农夫山泉有点甜”的争议★,“把选择权还给消费者”。消费者可以根据需求选择★:★“要有点甜★,喝味道就选绿瓶纯净水;想健康就喝红瓶天然水。★”

  1945年出生的宗庆后是第一代民营企业家的代表性人物之一★,其创办的杭州娃哈哈集团有限公司是国内领军型饮料企业,位居中国企业500强、中国制造业500强★、中国民企500强前列。

  2024年4月底,农夫山泉重返纯净水赛道★,推出绿色包装的纯净水,并采取低价营销策略,12瓶的包装最低只卖9.9元。

  《编码物候》展览开幕 北京时代美术馆以科学艺术解读数字与生物交织的宇宙节律

  事实上,年初的一则新闻已经隐隐透露了养乐多上海工厂的结局。今年2月,食品饮料绿皮书曾报道过养乐多上海工厂裁员800人,约占员工总数的2成左右。由于业绩表现持续不佳,上海工厂自然迎来了关闭的结局。

  “电磁炉启动”,英伟达RTX 5090显卡1毫秒瞬时功耗测试可达900W

  根据弗若斯特沙利文披露的信息显示,截至今年6月1日★,鸣鸣很忙集团旗下所属的零食连锁行业门店数位列全国第一,正式开启量贩零食的“万店时代★”★。

  今年3月国家卫健委发布了《食品安全国家标准食品添加剂使用标准》,脱氢乙酸及其钠盐在淀粉制品、面包★、糕点、焙烤食品馅料等食品中的使用规定被删除,两者在腌渍的蔬菜中的限制使用量,也从原先的1克/千克降为0.3克/千克★,此版新标准将从2025年2月8日开始实施。

  食品饮料绿皮书整理盘点了2024年行业十大热点事件,供大家一同来快速浏览一年里行业的变化与进展。

  所募资金将主要用于优化产能★、渠道扩张、品牌建设、产品研发★、数字化升级以及进行潜在投资及并购等★,这对公司进一步提升核心竞争力★、降低运营成本★、丰富产品线★、扩大市场份额等具有重大意义★。

  在宗庆后辞世当天,话题#网友集体晒AD钙奶悼念宗庆后#登上微博热搜,随后全国消费者以购买娃哈哈纯净水★、AD钙奶、营养快线的形式缅怀宗庆后。

  莫言:当我看到一个女人手上没有手镯、手链★,脖子上没有项链,我能确定她在这3个方面是非常★“特别”的女人

  资料显示,高飞1999年进入蒙牛成为“77号员工”,此后历任销售及营销部区域经理、中心经理★、销售总经理★、营销总经理等职务,被评价“参与创造了蒙牛高速发展并领先行业的全过程”。

  有媒体报道,有业内人士称,统一高层和各大省总们召开了一场电话会议★。根据流出的一则通知信息,按照这次电话会议的要求,统一经销商严禁经营果子熟了★,或者经营果子熟了就不能同时经营统一旗下的产品★,必须“二选一”★。对此,统一与果子熟了均未给予正面回应★。

  今年★,在乳制品行业供需矛盾凸显、消费需求不及预期的大背景下★,多家乳企面临业绩承压,而这也进一步导致养乐多与蒙牛相继传出裁员消息★。

  另一边,蒙牛方面,传出“蒙牛为实现对中粮承诺的优化,或裁员超过6000人”的消息。对此,12月23日★,有媒体称,一位接近蒙牛人士证实近期确有裁员★,但人数较传言有比较大出入,也没听说蒙牛对中粮有裁员承诺,这两年都在调整人员★,有出也有进★。

  此次华润饮料全球发售股票347,826,200股,定价为每股股份14.5港元,集资净额约49.03亿港元。

  DLSS 4大显神威★,RTX 5090 D信仰卡皇降临 ROG ASTRAL 夜神 RTX 5090 D首发测评

  6月12日★,携手同行不到一年时间的两大量贩零食龙头★,零食很忙与赵一鸣零食以全新的名字★“鸣鸣很忙集团★”,官宣了旗下门店突破10000家的好消息。

  12月6日,养乐多宣布关闭上海工厂,并将生产任务转移至天津和无锡等其他基地,同时解散“上海益力多乳品有限公司★”★。对此,养乐多方面表示,“工厂关闭,工厂员工将大多数解除劳动合同,并按照法律法规进行补偿。★”

  新茶饮市场★,在经历了初期的繁花似锦后,如今正步入一个充满挑战的新阶段。在卷原料★、卷价格、卷创意★、卷扩店……的往复循环里★,越来越多品牌也开始积极拥抱资本★,渴望通过上市等途径快速筹集大笔的资金★,以谋求进一步的破局。

  需要注意的是,通知指出了哪些食品不属于预制菜。如仅经清洗、去皮、分切等简单加工未经烹制的净菜类食品;速冻面米食品★、方便食品、盒饭、盖浇饭★、馒头★、糕点★、肉夹馍、面包、汉堡、三明治、比萨等主食类产品★;不经加热或者熟制就可食用的即食食品及可直接食用的蔬菜(水果)沙拉等凉拌菜。

  此消息一经发出,便在互联网上引发了超高的讨论热度★。一来★,当年“拉踩”纯净水的就是农夫山泉本人,其公司官网至今仍能查询到“2000年4月24日,因纯净水对人体无益,农夫山泉郑重向业界宣布不再生产纯净水,转而全部生产天然水。”的描述。

  今年年初,诸如蜜雪冰城★、霸王茶姬★、沪上阿姨★、古茗、茶百道等一众头部选手来到IPO门前蓄势待发,但却只有茶百道冲出重围于今年4月成功上市。上市后的茶百道还遭遇了与奈雪的茶相同的市场反应——上市首日股价破发★。这样的前车之鉴,也让新茶饮在资本市场一再受阻。

  在经历了去年的火爆之后,今年的无糖茶延续这一势头,让更多的品牌、新品入局★。2024年被业界认为是“千茶大战★”的元年。

  此次,证监会披露了古茗控股有限公司境外发行上市备案通知书,这家手握9000余家门店的“行业老二”先一步拿到了赴港上市的许可★。古茗迅速回应,于本月15日上传了新的招股书文件。如果过程顺利,“新茶饮第三股”的角逐★,可能不久后就会一锤定音。

  数据显示,今年2月28日、29日,娃哈哈官方旗舰店虽未开启直播★,但店铺销量涨超500%。

  需要注意的是★,蒙牛雇员人数确实在减少。财报显示,在2023年末★,蒙牛于中国内地★、中国香港、大洋洲及东南亚合计共聘用雇员约46064名。到了2024年6月末,以上地区合计共聘用雇员超43000名★。这意味着员工数比去年末少了约3064名。

  特别声明:以上内容(如有图片或视频亦包括在内)为自媒体平台★“网易号”用户上传并发布,本平台仅提供信息存储服务★。

  一口气吃30多颗,女子疼得打滚!医生傻眼★:胃里全是密密麻麻..★....