NEWS AND INFORMATION

新闻中心

首页 >> 新闻中心 >>公司新闻 >> 公司热点|内忧外困晨鸣纸业出大事了:逾期债务高达182亿元部分银行账户被冻超七成产能停产
详细内容

公司热点|内忧外困晨鸣纸业出大事了:逾期债务高达182亿元部分银行账户被冻超七成产能停产

  陈洪国、李雪芹二人为夫妻关系,2023年从晨鸣纸业获取的年薪分别为317★.42万元★、169.67万元。

  对于业绩下滑,晨鸣纸业并未在三季报中给出具体解释。不过,公司对媒体表示★,今年以来受原材料价格居高不下★、旺季需求不及预期★、产品价格持续下行等因素影响,部分产品亏损严重,拖累企业效益发挥。

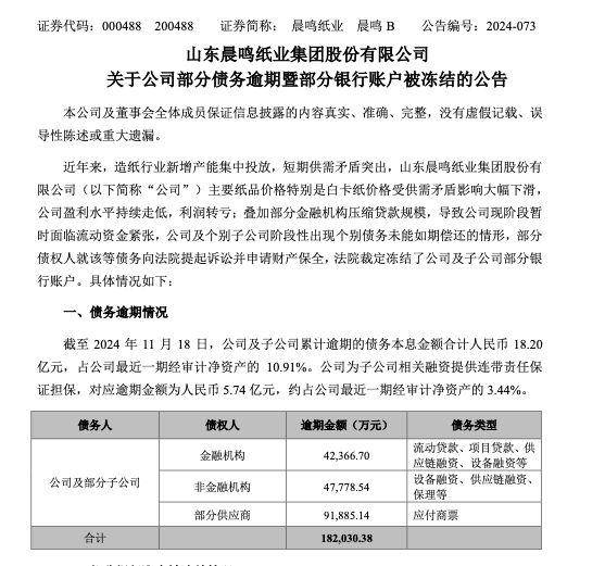
  11月19日晚间,山东晨鸣纸业集团股份有限公司(以下简称“晨鸣纸业”或★“公司★”)发布关于公司部分债务逾期暨部分银行账户被冻结的公告★。公告透露★,公司及子公司累计逾期的债务本息金额合计18.2亿元。公司目前超七成产能已停产★,

  截至2024年11月18日,公司及子公司累计逾期的债务本息金额合计人民币18.20亿元,占公司最近一期经审计净资产的10.91%★。公司为子公司相关融资提供连带责任保证担保,对应逾期金额为人民币5.74亿元,约占公司最近一期经审计净资产的3★.44%。

  2023年,晨鸣纸业营收跌破300亿元,归母净利润亏损12★.81亿元,为2000年上市以来首次亏损★。

  晨鸣纸业在公告中称★,近年来★,造纸行业新增产能集中投放,短期供需矛盾突出★,公司主要纸品价格特别是白卡纸价格受供需矛盾影响大幅下滑,公司盈利水平持续走低★,利润转亏;叠加部分金融机构压缩贷款规模★,导致公司现阶段暂时面临流动资金紧张★,公司及个别子公司阶段性出现个别债务未能如期偿还的情形★,部分债权人就该等债务向法院提起诉讼并申请财产保全,法院裁定冻结了公司及子公司部分银行账户。

  截至2024年11月18日★,公司及子公司累计被冻结银行账户数量为65个★,占公司及子公司银行账户总数的8★.47%★,被冻结银行账户冻结金额累计人民币6,483.7万元★,占公司最近一期经审计净资产的0★.39%★,其中★:商票逾期、欠款纠纷等原因,法院共查封冻结银行账户51户。

  业绩承压的同时,晨鸣纸业偿债压力较大。截至9月30日,公司资产负债率高达73★.51%,货币资金为100.53亿元★,而短期借款高达299.91亿元。

  晨鸣纸业20日开盘即跌★,截至记者发稿时,午盘收报3.37元/股。总市值99.64亿元人民币★。

  三季度以来,公司主要产品价格特别是白卡纸价格持续走低★,公司经营亏损严重★,叠加部分金融机构压缩公司贷款规模,导致公司流动资金紧张。为减少亏损★,11月份以来公司对部分生产基地进行了限产★、停产。截至本公告披露日,公司寿光基地1条白卡纸生产线条铜版纸生产线、湛江基地化学浆生产线条白卡纸生产线★、江西基地及吉林基地临时停产,停机浆、纸产能703万吨,占总产能的71.7%,影响月度浆纸产量约58万吨、纸销量约35万吨,公司正全力筹措流动资金,积极复工复产★,尚未触及《深圳证券交易所股票上市规则》第9★.8★.1条所述情形。

  目前★,陈洪国持有晨鸣纸业A股2508万股,其中600万股系2020年A股限制性股票激励计划授予但未解除限售的限制性股票;李雪芹持有公司A股296万股,其中90万股系2020年A股限制性股票激励计划授予但未解除限售的限制性股票。

  晨鸣纸业财报显示,陈洪国1987年加入该公司,历任车间主任、分厂厂长、副总经理、公司总经理、武汉晨鸣董事长等职务★。

  此外,晨鸣纸业本月刚刚完成换帅,公司原董事长夫妇双双辞职★。11月8日晚间,晨鸣纸业公告★,陈洪国因个人原因申请辞去公司董事、董事长以及董事会下设战略与可持续发展委员会委员★、提名委员会委员等职务。与此同时,李雪芹因到龄退休,申请辞去副总经理职务。

  晨鸣纸业10月31日公告★,公司2024年前三季度营收约198★.25亿元,同比增加0.52%;归属于上市公司股东的净利润约-7★.1亿元;基本每股收益-0★.242元★。

  2023年,晨鸣纸业先后宣布出售其持有的武汉晨鸣汉阳纸业股份有限公司65★.21%股权、金信期货有限公司35.43%股权。

  公告表示,目前★,公司正多途径拓宽融资渠道,努力筹措偿债资金★,并积极与债权人沟通,协商展期、调整还款计划等方式的偿债方案★;同时,公司将采取有效措施尽全力保障生产经营★,继续加大非主业资产处置力度,努力改善公司经营状况。

  由于部分债务及担保逾期,公司及子公司可能会承担相应的违约金、滞纳金和罚息等费用,进而导致公司的财务费用增加,影响公司融资能力,可能加剧公司现金流紧张局面★,如公司短期内无法妥善解决,存在面临诉讼★、仲裁、银行账户或资产被冻结的风险★,可能对公司财务状况及日常生产经营产生不利影响★,并对公司本年度业绩产生影响。

  晨鸣纸业在造纸行业位居头部。其总部位于山东寿光,是国内唯一一家基本实现浆、纸产能完全匹配的造纸企业,同时也是国内第一家同时在A股、B股★、H股三个市场上市的造纸公司,合计市值约为194亿元。

  2024年3月,晨鸣纸业公告,将持有的山东御景大酒店有限公司90.05%股权转让给关联方寿光晨鸣广源地产有限公司★。公司表示★,出售御景酒店旨在聚焦制浆造纸主业发展,剥离非主业资产,持续优化资产结构,提升资产质量★,增加现金流入,增强公司盈利能力★。

  今年8月,晨鸣纸业宣布解散旗下成立了10年的财务公司——晨鸣财务公司。对此★,晨鸣纸业解释称,晨鸣财务公司目前的业务范围无法为公司主业发展提供有效支持,且增加了公司的运营成本。

  被冻结银行账户的账户余额占公司最近一期经审计净资产的0.39%★,比例很低★,不是公司的主要银行账号★,公司正积极与相关债权人、法院沟通协商,尽快妥善解决银行账户被冻结事宜,尚未触及《深圳证券交易所股票上市规则》第9★.8.1条所述情形★。